Deze handleiding helpt je bij het gebruik van de online waarderingstool voor natuurlijk bermbeheer. De tool laat je stapsgewijs zien met welk beheer je de biodiversiteit in de berm naar een hoger niveau kunt tillen. De waarderingstool geeft een overzicht van maatregelen voor een natuurinclusief bermbeheer, en advies voor faunavoorzieningen.
De tool kan alleen toegepast worden op plekken waar de mogelijkheid is tot het biodiverser maken van stukken berm. Het beheer van gebieden als het baanlichaam (de grond gelegen onder een spoor of weg) vallen dus buiten deze tool. De tool is bruikbaar voor mensen werkzaam in groenbeheer en -beleid, zoals bij infrastructuurbedrijven. De tool gebruik je in drie eenvoudige stappen.
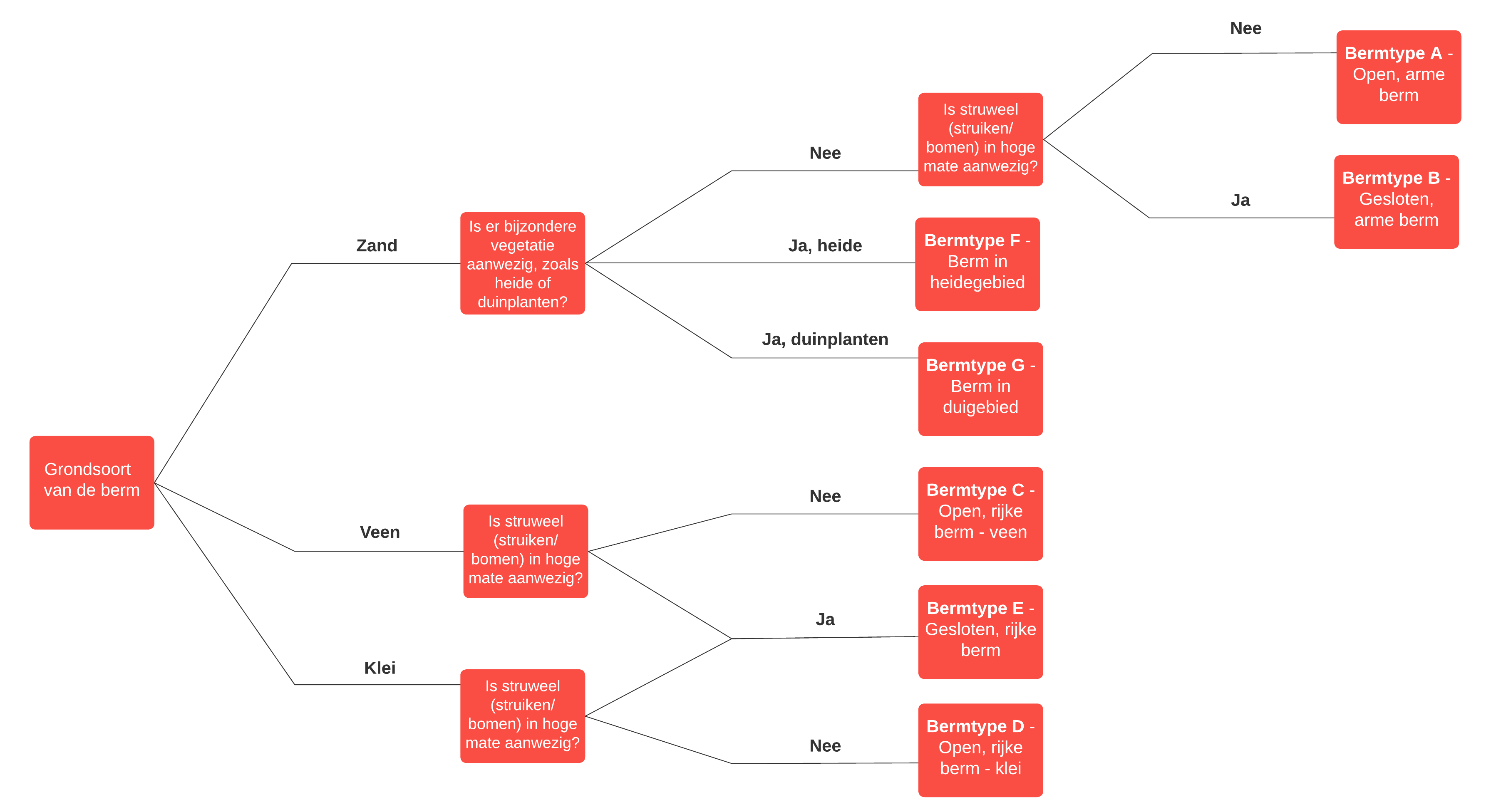
Stap 1.Wat is het bermtype?
Voor het bermbeheer is een lijst van maatregelen opgesteld voor zeven verschillende typen bermen. Onderstaande beslisboom dient vóór het gebruik van de tool geraadpleegd te worden. Het biedt handvatten om de uitgangssituatie van de berm te schetsen, zodat een gericht pakket van natuurinclusieve maatregelen toegepast kan worden. In de tool vind je ook 'Faunavoorzieningen' die van toepassing zijn op elk bermtype en dus altijd erbij gehaald worden, onafhankelijk van het bermtype.
Beslisboomvoor bermtypen
De passende beheermaatregelen hangen af van kenmerkende eigenschappen van de berm zoals de grondsoort en het type begroeiing. Daarom werkt deze tool met een indeling in zeven bermtypen (A t/m G). Om het juiste bermtype te bepalen, vind je hiernaast een beslisboom. Deze boom dient vóór het gebruik van de tool geraadpleegd te worden en biedt handvatten om de uitgangssituatie van de berm te schetsen. In deze beslisboom staan enkele vragen over welke kenmerkende eigenschappen de berm bezit, om zo tot de juiste benadering te komen van het juiste bermtype. Wanneer geen beschrijving in de beslisboom overeenkomt met de daadwerkelijk situatie van de berm, kan gekozen worden voor een zo goed mogelijk aansluitend kenmerk om toch tot een goede benadering van het juiste bermtype te komen. In de tool staat bij de verschillende bermtypen ook een korte beschrijving van ieder bermtype.
Let op: langs spoorwegen sluit het bodemtype vaak aan bij de bodemkaart van Nederland. Echter, in de zone naast het spoor en direct naast het ballastbed (het fundament van het spoorsysteem waarin de dwarsliggers zijn ingebed en de spoorstaven op liggen) is vaak een andere grondsoort opgebracht. Houd hier rekening mee tijdens het gebruiken van de tool. Beheer van gebieden waar bevordering van diversiteit niet haalbaar is, zoals het baanlichaam (de grond gelegen onder een spoor of weg), vallen buiten de tool.

Stap 2.Wat is de bermtoestand?
Op basis van het resultaat van de beslisboom, kan het bijbehorende tabblad in de tool worden geopend om aan de slag te gaan. De waarderingstool bestaat uit verschillende niveaus die de toestand van de berm beschrijven. Bij aanvang van het project zal de gangbare berm uitkomen op niveau -1 of 0. De tool gaat ervan uit dat bij toepassing van het juiste beheer de berm zich in de loop van de tijd zal ontwikkelen tot een meer biodivers systeem. Enkel toepassing van de meest passende maatregelen zorgt ervoor dat de berm een hoger niveau van biodiversiteit bereikt.
Het is dus niet de bedoeling dat maatregelen worden ingezet om direct het hoogste niveau te behalen, wanneer de bermtoestand zich daar op dat moment nog niet voor leent. Hoe lang de bermtoestand bij een bepaald niveau hoort is sterk afhankelijk van het type berm en hoe actief een of meerdere natuurinclusieve maatregelen worden toegepast. Bij een bermtype dat zich bijvoorbeeld goed leent voor verschraling, zal waarschijnlijk een snellere positieve ontwikkeling van de bermtoestand plaatsvinden dan bij een ander type berm. Wanneer regelmatig gemonitord en geïnspecteerd wordt of de bermtoestand verbetert en aan de gestelde maatregelen voldaan wordt, kan men een indicatie krijgen op welk vlak verdere doorgroei mogelijkheden zijn.
Stap 3.Welke maatregelen passen bij de bermtoestand en het bermtype?
Er zijn drie vormen van beheerbeleid: maaibeheer, terrein & leefgebied, en monitoring & inspectie. Bekijk deze in de online tool voor jouw bermtype en toestand. De bullet points in de cellen weergeven veelal 'en/of' maatregelen en toepassingen. Het kan gebeuren dat sommige maatregelen niet (direct) kunnen worden toegepast. Bijvoorbeeld, doordat in verband met verkeersveiligheid, of door een zeer steil terrein, de maatregel niet uitvoerbaar is. In dat geval is het wenselijk om op zoek te gaan naar oplossingen en innovaties om deze obstakels te overkomen, om vervolgens alsnog de maatregelen toe te kunnen passen, of om een overeenkomend alternatief van de maatregel in te zetten.
Het is van belang dat natuurinclusief bermbeheer voorop staat bij het opstellen en uitvoeren van opdrachten, waarbij de kans op uitvoering en nastreving van de maatregelen zo groot mogelijk is. Homogeniteit van het bermbeheer door het gebruik van standaardprotocollen moet worden voorkomen, om lokaal tot een geschikte invulling te komen en op grotere schaal een hogere biodiversiteit te verkrijgen.
Aan de slagvoor een biodiverse berm
Ga zelf aan de slag met natuurlijk bermbeheer via dit overzichtelijk pakket ontwikkeld door KennisNatuurlijk!.
Het pakket bestaat uit:
Een poster voor natuurlijk bermbeheer
En deze instructies.
Meer informatie
Heb je ideeën, aanvullingen of vragen? Neem contact met ons op!
- Voor inhoudelijke vragen kun je terecht bij onderzoeker Lotte Vroomans, via lotte.vroomans@naturalis.nl.
- Voor algemene vragen over het Kennis Natuurlijk!-programma kun je mailen naar kennis.natuurlijk@naturalis.nl
- Of kijk op naturalis.nl/kennisnatuurlijk